干细胞临床
百岁老人的长寿秘密,藏在免疫细胞中!
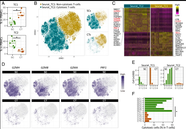
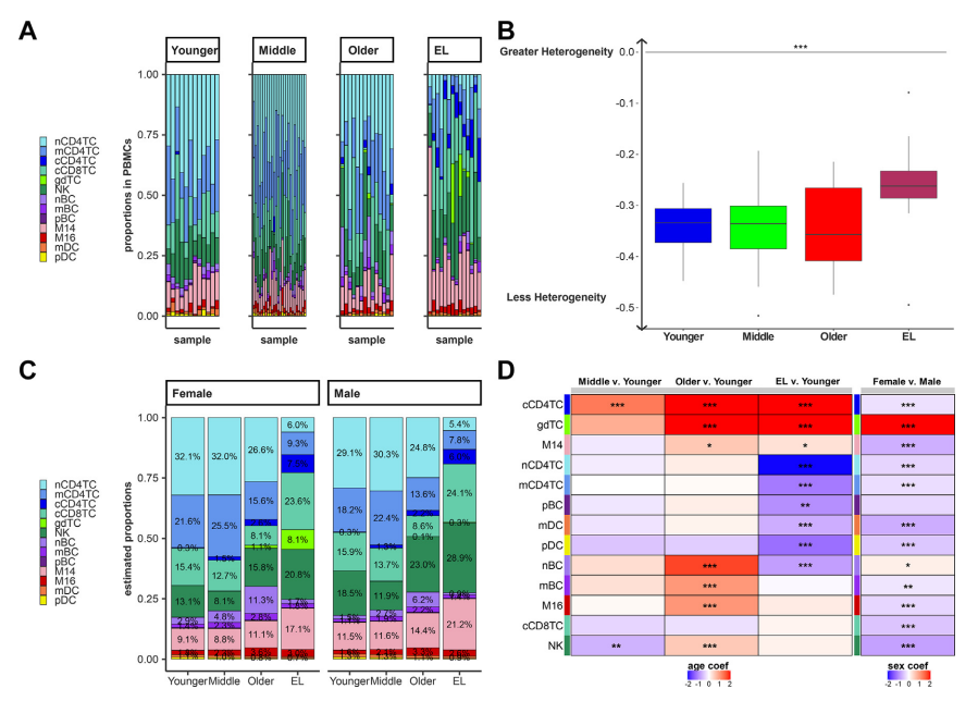
要知道,人体免疫系统作为机体重要的系统之一,是由许多不同类型的免疫细胞组成的,每一种都有自己独特的功能,共同保护宿主免受外来病原体的侵害。 B细胞、CD4+T细胞和CD8+T细胞就是是适应性免疫系统中主要的效应性淋巴细胞。适应性免疫系统随着年龄的增长而衰退,胸腺变性导致幼稚T细胞的产生减少。通常,免疫衰老状态是由适应性免疫系统在衰老过程中的明显改变决定的[3]。 这些超级百岁老人的免疫特征很好地解释了健康长寿的增加是由于免疫细胞加强了对某些疾病(如感染、肿瘤)的免疫监测。 1 衰老:最明显的现象是免疫系统失调 人体免疫系统在抵抗外来病菌(免疫防御)、清除突变或癌变细胞(免疫监视)和维持机体自稳状态(免疫自稳)三大方面发挥核心作用,所以随着免疫系统的衰老或功能衰退,免疫应答及免疫功能会表现出紊乱、低效或无效,均可导致慢性感染性疾病、中枢神经系统退行性疾病、自身免疫性疾病和恶性肿瘤等的发生[4]。 在衰老过程中,免疫细胞容易受到内源性DNA损伤,会逐渐失去清除病原体和癌细胞的能力,这种现象就是免疫衰老。 免疫衰老会极大地影响机体的整体衰老,其中,最明显的现象是免疫系统的失调,包括免疫衰退和慢性炎症。 2 百岁老人长寿的秘密,免疫细胞给力是关键 在整个生命过程中,人体衰老和免疫功能的状态呈现平行关系,即在人体衰老的过程中,免疫功能也会呈下降趋势。因此,研究长寿老人体内的免疫细胞对人体对抗衰老就有重要意义。 另一项为了探究免疫特异性衰老模式和极端人类寿命之间的联系也表明[5],百岁老人体内免疫细胞拥有独特的细胞组成与活性,使得他们可抵御各类疾病,保持长寿,再次证实了免疫系统对于长寿的重要影响。 1、与年轻群体相比,长寿组免疫细胞库中显现的变化 研究观察66名受试者的13种免疫细胞类型对比发现:相较于年龄界线在20-89之间的其他组,长寿组的骨髓细胞的比例增加,淋巴细胞的比例减少。 另外,通过样本细胞类型的多样性统计,研究还发现这13种免疫细胞类型的比例在长寿组中分布得更加均匀(图1 A);且与年轻组相比,长寿组的细胞类型多样性有增加的趋势(图 2B)。 (图1 长寿组免疫细胞库发生变化) 2、长寿受试者具备特有的免疫细胞特征 与年轻人相比,在活到至少105岁的个体中,细胞毒性CD4+T细胞呈现显著扩张现象。 总体来说,上述这些发现共同印证了长寿组受试者的拥有独特的、功能强大的免疫系统,这些研究可能有助于极长寿命的免疫恢复机制提供了基础。 PS.想要长命百岁,免疫系统给力是关键。 随着年龄的增长,免疫系统发生细胞亚群和功能的改变,其功能逐渐衰退,并表达相应的免疫衰老相关指标。因此,人体可以通过补充免疫细胞来清除衰老细胞,提高机体的免疫应答能力。
相关关键词:
上一篇:干细胞在脱发治疗中的临床试验分析
下一篇: 忘记药丸吧,细胞疗法即将到来!
- 相关推荐MORE+
-
12-08
干细胞可改善中风后遗症患者神经功能,且鞘
11月24日,国际行业期刊《Stem Cells Translational Medicine》发表了一篇“鞘内注射与静脉注射脐带间充质干细胞对缺血性卒中后遗症的影响”的文章。最终研究结果表明:鞘内和静脉注射脐带间充质干细胞均能显著改善患者的神经功能恢复和生活质量,且两种途径的疗...
-
12-04
李湘云教授:探索干细胞技术,点亮脑病儿童
在郑大诊所的诊室里,一位和蔼可亲的医生正专注地为一位患者做检查。她就是李湘云教授,原郑州大学第三附属医院、河南省脑瘫医院康复中心科主任。退休后的她并未选择安享晚年,而是继续奋战在脑病康复一线,带领团队探索干细胞技术在脑瘫、自闭症、脑卒中后遗症等脑部疾病治疗中的新应用。1.医者初心...
-
11-03
从“延缓磨损”到“促进再生”:干细胞如何
骨关节炎,常被称为“不死的癌症”,正困扰着中国数千万患者。数据显示,60岁以上人群中约50%受其困扰,75岁以上高龄群体的患病率更是高达80%。不仅如此,该病已不仅限于老年人,运动员、体力劳动者等因关节长期高负荷或反复损伤,也成为早发的高危人群。面对日益严峻的发病趋势,传统治疗手...
-
10-24
一年回输3-6针间充质干细胞,55%的皮
“夜里挠破皮,早上醒来血渍斑斑。”这是许多特应性皮炎(AD)患者的日常写照。反复的瘙痒、皮屑、红肿,不仅让皮肤崩溃,更让情绪和睡眠陷入失控。许多人尝试过激素膏、免疫抑制剂、生物制剂,短期见效,却总是复发。皮炎似乎成了一场“永不止痒的循环”。但就在近年来,一种源自再生医学领域的新疗...



